Tokyo-listed investment firm Metaplanet has secured approximately $255 million from global institutional investors as it accelerates a corporate strategy centered on accumulating Bitcoin, with additional warrants that could lift total funding to roughly $531 million.
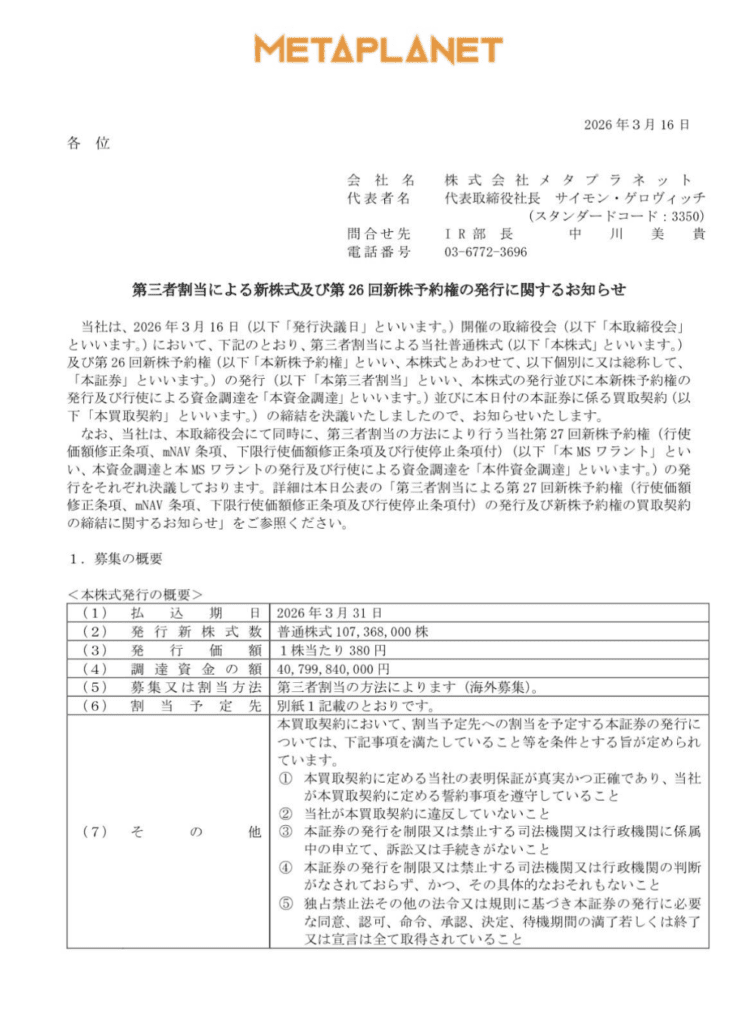
The capital was raised through a placement of new shares priced at 380 yen ($2.39) each, representing a small premium to the market price.
The financing package also includes fixed-strike warrants exercisable at 410 yen ($2.57) per share, which carry a 10% premium to the placement price and could generate an additional $276 million if fully exercised before their March 2028 expiration, according to CEO Simon Gerovich.
The fundraising effort forms part of the company’s broader push to expand its bitcoin treasury. Metaplanet said it intends to allocate up to 56.9 billion yen, or about $357 million, toward purchasing additional bitcoin between April 2026 and March 2028.
The firm currently holds 35,102 BTC, valued at roughly $2.6 billion at recent market prices. The holdings place Metaplanet among the largest corporate bitcoin treasuries globally, though still well behind industry leaders such as Strategy and MARA Holdings.
Metaplanet’s aggressive bitcoin plans
Metaplanet’s management has outlined aggressive accumulation targets. The company aims to increase its holdings to 100,000 BTC by the end of 2026 and 210,000 BTC by the end of 2027, part of a strategy to position bitcoin as the centerpiece of its balance sheet and long-term capital structure.
Beyond the share placement and fixed-price warrants, the company’s board also authorized the issuance of 100 million new “MS Warrants.”
These instruments are tied to the company’s modified net asset value, or mNAV, a metric comparing the firm’s market capitalization with the value of its bitcoin holdings.
The mechanism allows warrants to be exercised only when Metaplanet’s shares trade above a specified multiple of that metric, a structure designed to ensure any new equity issuance increases bitcoin holdings on a per-share basis.
The company also suspended the exercise of older warrants representing up to 210 million shares, a move intended to limit dilution and prioritize the new financing structure tied more directly to its bitcoin treasury strategy.
Not all of the newly raised capital will go toward bitcoin purchases. According to company disclosures, about 21.1 billion yen ($132 million) will be used to repay borrowings under Metaplanet’s credit facility, while roughly 6.3 billion yen ($39.5 million) will be allocated to support its bitcoin income generation business, including margin collateral for options underwriting.
Metaplanet currently maintains a $500 million credit facility backed by bitcoin collateral, with approximately $280 million drawn as of March 11. The company has said it aims to keep borrowings below 10% of the net asset value of its bitcoin holdings to maintain financial flexibility.
Shares of Metaplanet rose nearly 5% Monday as bitcoin climbed above $73,000, reflecting investor interest in companies adopting treasury strategies tied directly to the digital asset.
The firm has rapidly expanded its holdings over the past year, increasing from fewer than 2,000 BTC at the start of 2025 to more than 35,000 BTC today.
Last week, the company announced plans to expand beyond holding bitcoin by launching two subsidiaries—Metaplanet Ventures and Metaplanet Asset Management—and disclosed a planned investment in Japanese stablecoin issuer JPYC Inc.
The company said Metaplanet Ventures would deploy about ¥4 billion ($25 million) over the coming years to back startups building bitcoin financial infrastructure in Japan, including lending, payments, custody, derivatives and compliance tools.
At the time of writing, Bitcoin is trading near $74,000.
Earlier today, Strategy, led by Michael Saylor, bought 22,337 more bitcoin for $1.57 billion, raising its total holdings to 761,068 BTC. The average acquisition cost is $75,696 per coin, giving the holdings a current market value of about $50 billion.
